哈尔滨新区产业规划「哈尔滨未来规划发展」
中商情报网讯:十四五期间,哈尔滨市把发展经济着力点放在实体经济上,以产业振兴带动全面振兴,聚焦装备制造、绿色农产品精深加工、现代生物医药、特色文化旅游、信息、新材料、金融等产业,以产业聚集、资源聚集、政策聚集为重点,强化“技术—产品—企业—产业链—产业集群”全链条培育,打造一批重点产业链,培育千亿级、百亿级产业集群。
一、哈尔滨市产业整体规划布局
(一)总体格局
十四五期间打造以哈尔滨新区为“主核”、以沿松花江为“产业转型升级带”,各区、县(市)的产业园区统筹发展的“一核一带多园”的空间布局,着力打造工业强市。
哈尔滨市聚焦“4 4 1”现代产业新体系,巩固提升先进装备制造业、绿色农产品精深加工业、现代生物医药业、特色文化和旅游业四大主导产业;培育壮大信息业、新材料业、金融业、现代物流业四大优势产业;前瞻布局太空、深海—极地、生物经济等未来产业,哈尔滨市强化统筹协调,完善产业项目布局会商机制,推进功能区优化整合,构建产业协同发展新格局。
(二)城区发展布局
城区突出点线面结合,强化产业功能区载体作用,以哈尔滨新区江北一体发展区、哈尔滨新区平房经济技术片区、综保区(香坊)、临空经济区为支撑,打造“北科创、南智造、东物流、西临空、中服务”的产业发展新格局。
北部板块:以哈尔滨新区江北一体发展区为核心区,联动呼兰经济开发区。以松北高新技术产业功能区、生物医药产业功能区、深圳(哈尔滨)合作产业功能区、文旅商贸产业功能区、呼兰经济开发区为平台,以“科创 文创”为特色,建设科创中心、金融中心、商贸会展中心、特色国际文旅中心、新兴产业集聚高地,打造全市产业发展新引擎。
南部板块:以哈尔滨新区平房经济技术片区为核心区,联动阿城区。以平房高端装备产业功能区、哈南高品质食品产业功能区(香坊、平房高品质食品产业功能区)、平房“大智移云”新一代信息技术产业功能区、哈南高端材料产业功能区(南岗新材料产业功能区、平房高端材料产业功能区)、双城食品综合加工产业功能区、阿城钢铁建材产业功能区、阿城绿色食品产业功能区为平台,以“智造”为特色,重点发展高端装 备制造、绿色食品、新一代电子信息技术,打造全省最大的现代制造业集聚区。
东部板块:以哈尔滨城市东部四环路以外,道外区、香坊区长江路、哈同公路、东巨路发散区域,联动阿城区。以综保区(香坊)、道外商贸物流产业功能区、道外寒地产业园、香坊对外进出口加工产业功能区、香坊高端装备产业功能区为平台,以“保税 ”为特色,重点发展陆港型现代物流、国际商贸和进出口加工为特色的现代服务业,打造辐射东北亚的国际陆路物流门户枢纽。
西部板块:以临空经济区为核心,联动道里经济开发区。以临空经济区6园4镇为平台,依托国际航空枢纽,以“临空 ”为 特色,重点发展航空物流、航空服务、航空制造三大核心产业和跨境电商、临空制造、航空食品、商务服务、旅游休闲五大特色产业,打造东北地区临空高端产业集聚区。
中部板块:松花江以南四环路以内道里区、道外区、南岗区、联动香坊区部分区域。以道里金融产业功能区、道里新经济服务功能区、道里中央大街商贸服务功能区、道外中华巴洛克街区、南岗创新创业功能区、南岗会展和金融产业功能区、南岗秋林高端商业商务服务功能区、南岗哈西商贸商务服务功能区、香坊前海产业园为平台,以都市型经济为特色,以楼宇经济、总部经济为重点,发展金融、创意、科技服务、休闲旅游、文化教育、商贸等现代服务业,适度发展高附加值都市型工业,打造哈长城市群现代服务业发展高地。
产业总体空间布局
资料来源:中商产业研究院整理
城区各版块及主导产业分布
资料来源:中商产业研究院整理
(三)哈尔滨市各县域发展重点
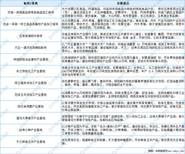
县域以国家级开发区、省级开发区为平台,立足自身区位、产业、资源等优势,突出“工业强县”战略,打造特色产业基地。哈尔滨市以开发区、产业功能区为载体,依托各地优势资源和产业基础,强化招商引资和项目建设,创新县域经济发展政策,以特色农产品初加工和精深加工为重点, 重点打造双城—阿城、巴彦—宾县—呼兰、五常、方正—通河4个都市圈粮肉蛋奶中央厨房板块,阿城新型冶金建材、依兰绿色化工、呼兰禽类深加工、巴彦玉米深加工、尚志食用菌、通河大果榛子、延寿沙棘、木兰鲜食玉米8个特色产业基地,壮大县域工业总量和产业规模,打造一批全省县域经济强县。
各版块发展重点
资料来源:中商产业研究院整理
二、哈尔滨市产业发展现状
(一)地区生产总值稳步增长
2021年哈尔滨市生实现全年生产总值5351.7亿元,同比增长5.5%。其中,第一产业增加值为628.2亿元,同比增长6.6%;第二产业增加值为1239.2亿元,同比增长3.2%;第三产业增加值为3484.3亿元,同比增长6.1%。
2018-2021年哈尔滨市一二三产业增加值情况
资料来源:中商产业研究院整理
(二)推动农业全产业链融合发展
哈尔滨以农民分享产业链增值收益为核心,积极推进创建国家级“一村一品”示范村镇和农业示范强镇建设,着重培育市级以上粮食加工产业化龙头企业 ,有效提高农产品加工转化率达 ,加速一二三产融合发展,推动“种养 结合”和“产业链再造”模式,提高农产品加工业和农业生产性服务业发展水平,创建国家级农村产业融合先导区。
哈尔滨市农业发展情况
(三)工业生产稳步增长
“十三五”期间,哈尔滨市规模以上工业增加值平均增速4.5%,整体保持平稳增长。哈尔滨立足黑龙江制造强省建设要求,产业结构调整取得成效。新兴产业、高技术产业加速增长,新材料、装备制造、节能环保等“新字号”产业扎实推进。
哈尔滨市促进创新、人才、资金等资源聚集,积极营造良好的产业生态,着力构建“1 2 3 N”的现代工业产业体系,“1”是充分发挥寒地黑土富含有机物和微量元素的天然优势,巩固提升具有国际知名度的绿色农产品深加工;“2”是充分发挥哈尔滨市装备工业和传统生物医药强市优势,大力发展具有国内竞争力的先进装备制造和生物医药产业;“3”是充分考虑本地产业带动性、创新性,着力将信息、新材料和新能源培育成为具有国内影响力的优势产业;“N”是抢抓新一轮科技革命进入拓展期的机遇,发挥哈尔滨科技创新、冰雪旅游、产业基础等资源优势,积极布局数字产业、增材制造、虚拟现实、冰雪装备和太空、极地、深海等具有区域引领力的潜力产业。重点打造一个世界级产业集群、三个国内领先产业集群、三个培育发展产业集群的“1 3 3”产业集群,快速形成多点支撑、多业并举、多元发展的工业新格局。到2025年,实现全是工业增加值占GDP比重达到20%以上,规模以上工业企业突破1700户,打造6百亿级和2个千亿级产业园区。
哈尔滨工业产业体系及产业集群
资料来源:中商产业研究院整理
(四)推动服务业高质量发展
十三五”时期,哈尔滨市服务业取得了长足发展,服务业增加值占全市GDP的比重保持在63%以上,成为拉动经济增长的主要力量。哈尔滨着眼于全市产业基础、资源禀赋,瞄准发展方向,加快构建优质高效、拉动力强的现代服务业“10424”产业体系,重点发展生产性服务业和生活性服务业10大产业,做大做强金融、物流、商贸、文旅4个千亿级产业,壮大提升信息、科技2个百亿级产业,培育发展商务会展、人力资源、健康养老、体育服务4个成长型服务业,推动生产性服务业向专业化和价值链高端延伸、生活性服务业向高品质和多样化升级。
哈尔滨市面向东北北部和东北亚区域,整合服务业空间资源和发展要素,构筑“一带隆起、双核引领、五区联动、多点支撑”的服务业空间发展格局,建设松花江服务业黄金产业带,依托哈尔滨新区和老城区两个服务业核心区,引领自贸服务先导区、科技创新引领区、两业融合示范区、综保商贸集聚区、临空服务先行区五区联动发展,构建“服务业增长集聚--服务业协同发展--次级服务业中心--服务业特色小镇”多点支撑的服务业空间布局网络,培育服务业空间发展新格局,推动全市服务业协调发展迈向更高水平。
哈尔滨市服务业发展方向
资料来源:中商产业研究院整理
哈尔滨市服务业发展布局
资料来源:中商产业研究院整理
三、哈尔滨市龙头企业情况
哈尔滨市龙头企业情况
资料来源:中商产业研究院整理
更多资料请参考中商产业研究院发布的《哈尔滨市产业链招商及投资研究报告》,同时中商产业研究院还提供产业大数据、产业情报、产业研究报告、产业规划、园区规划、十四五规划、产业招商引资等服务。
、产业招商引资等服务。
相关文章
- 自贸区哈尔滨片区管委会「黑龙江自贸区在哪个区」
- 济阳祥生拿地「上力地产」
- 跨境物流龙头股「武汉深国际综合物流港怎么样」
- 临谷电商产业园「众创跨境电商产业园」
- 如果没有翻译世界将会怎样「如果没中国世界会怎么样」
- 2020世界跨境电子商务大会在广州举行「12月开展什么活动」
- 中外运跨境电商物流有限公司武汉分公司「公司下设分公司」
- 武汉经开综合保税区「武汉自贸区范围」
- 哈尔滨中俄产业园「黑龙江丛林鸟供应链有限公司」
- 杭州人叫什么「杭州网红名人」
- 仓储会员店为什么开那么多「付费会员制营销」
- 绥芬河综保区开通跨境电商零售出口业务了吗「绥芬河边贸市场」
- 请描述库存控制方法中的ABC分析法「库存abc分类法的计算步骤」
- 优信二手车融资「瓜子二手车融资」
- 拉拉米搜于特占股多少「货拉拉委聘高盛」
- 2017跨境电商发展趋势行业峰会开幕式「中国跨境电商交易会」
- 河北电商产业园「新银河世纪跨境产业园」
- 石家庄跨境电子商务综合试验区「跨境电商线上综合服务平台」
